231024~231030C 1030W
프로그램 기반닦이
이번 팀 프로젝트로 호텔 예약 프로그램을 만들게 되었다.
이전에 개인과제로 나왔던 키오스크 프로그램을 업그레이드 하는 선택안도 있었지만, 우리 팀은 새로운 걸 원하는 프론티어들이었다.
회의를 통해 기본적인 틀, 들어갈 기능들에 대해 논의 해보았고 노션에 메모를 해나가기 시작했다. 이전 HTML작업과는 다른 JAVA 팀 프로젝트는 내가 경험도 없고 부족해서 팀원들 의견이 나오는 것들에 집중하는데 초점을 맞췄고, 최대한 의견을 내보려 노력해봤다.
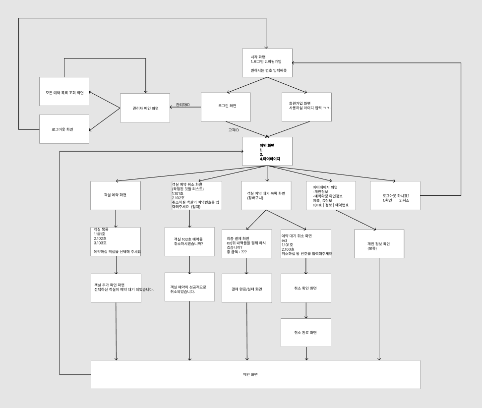
전 팀 프로젝트에서도 유용하게 사용했던 Figma를 제안해 이번에도 사용하게 되었는데, 팀원 중 한 분이 우리가 회의하며 적어나갔던 내용들을 실시간으로 flow-chart화 해나갔는데, 어쩌다 잠깐 보고선 깜짝 놀랐다. 역시 우리 팀원들… 예삿 사람들이 아니다.
한컴타자연습 고급난이도를 개발자 버전으로 보는 느낌이었다.

flow-chart
이게되네;
그리고 작업에 용이하도록 출력 될 화면들을 도식화 했다.

출력 될 화면들 도식화
또한 초반과 작업하는 중간중간에 협동프로젝트를 하는데 도움이 될 것 같은 컨벤션들도 정해보았는데 대표적으로 Git 컨벤션과, 브랜치 네이밍이 있었다.
Git 컨벤션은 그렇다 지더라도, 개인적으로 나름 도전이었던건 브랜치 네이밍이었다.
우선 각자의 브랜치들 ‘feature/작업하는 기능명’ 을 생성해 작업을 하고, 하나의 작업이 끝나면 이를 develop브랜치로 모은다. 그리고 main은 쌓인 develop브랜치의 데이터가 쌓이고 쌓여가다 정말 업데이트 적용을 목적으로만 사용한다.
였는데, 까딱 잘못하면 문제가 생길까 은근 긴장되면서도 두근거렸다.
그렇게 하나 둘 씩 정해져가고, 이제 각자 맡을 파트들을 정하게 되었다.
- 기능 정리
- 회원가입, 로그인
- 관리자(전체 예약 조회)
- 마이페이지
- 객실 목록 조회
- 객실 예약
- 객실 예약 대기 목록(장바구니)
- 고객의 예약 확정 목록 조회
- 예약 취소
작업할 기능들은 위와 같이 나뉘어 졌는데 그 중에서 난 객실 목록을 조회하고, 선택한 객실을 예약 대기 리스트에 넣는 작업을 맡았다.
본격 작업하기에 앞서 기능에 맞춰 pakage를 나누고 또 그 안에 클래스들을 쓰이는 부분에 따라 세분화 시켜넣었다.

포도송이같다.
이전 까지는 몇 개의 클래스에 수많은 코드들을 한데 집어 넣고 어떻게든 기능하게 만드는데 온갖 애를 다 썼는데, 팀원들 의견대로 나누고 보니 알아보기도 쉬웠고, 무엇보다 향후 수정할 거리나 유지보수에도 상당히 좋을 것 같았다.
뭔가 회의 진행사항을 현재상태의 내 뇌로 따라가기 벅찬 듯 하지만 그럼에도 좋은 두근거림이다.
되는 데로 열심히 진행해보고 안되는 건 바로바로 질문해보는 거다.
'코딩 > JAVA' 카테고리의 다른 글
| TPJ-호텔 예약 프로그램 (3) (1) | 2023.11.01 |
|---|---|
| TPJ-호텔 예약 프로그램 (2) (1) | 2023.11.01 |
| 오케~ 또시피~ (1) | 2023.10.16 |
| 충격과 공포와 반전의 과제용 COOKING RECIPE (1) | 2023.10.14 |
| Cooking Recipe. (0) | 2023.10.13 |